?
一款大型空間異形吊燈,造型圖片如下:

虛擬展廳大型異形吊燈建模思路:
步驟一:先畫一個如下圖所示一樣走勢的樣條線。

步驟二:將樣條線添加一個規格化樣條線的命令,把樣條線均勻加點。

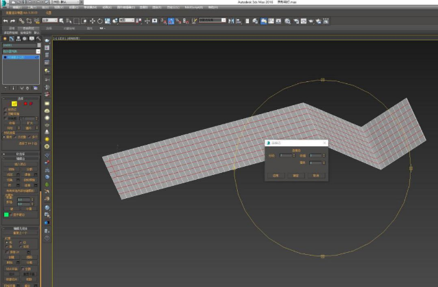
步驟三:擠出,寬度是作為吊燈的總體寬度。沒有具體尺寸,可按比例把握以下。

步驟四:轉換為可編輯多邊形,連接幾條線段(需要做幾條掛飾,就連接幾條邊)

步驟五:將連接好的面片,添加噪波命令。參數大小隨意(噪波參數直接關乎到最后吊燈的波浪幅度)

步驟六:再添加一個FFD4*4*4,可將面片再拉出一些幅度。

步驟七:另,畫一個星形,點數為5.

步驟八:在復合對象找到散步命令,選擇拾取分布對象,所有頂點。星形便可分布到面片之上。

步驟九:在變換卷展欄下,可單獨在XYZ三軸上單獨控制變換方向,旋轉后的星形分布就不會是規規矩矩,得到隨意自然的分布方向。

步驟十:選擇面片,轉換為可編輯多邊形,全選所有邊,分割。

步驟十一:在此狀態下,按住SHIFT拖拽出高度。

步驟十二:將頂部的頂點,壓平。

步驟十三:選擇全部豎向線段,右鍵,創建圖形。即可拿到和星形完美相連的燈線。

步驟十四:如果想再做一些零零散散分布在燈線上的星星,可再重復一次散步,不同的是這次選擇分布對象參數為 沿邊。 ?紅框累的重復數,是分布星星的數量,可隨意控制。

步驟十五:這些零散的星星,如若想要比下面的小一些,可在基礎比例處,調整參數。參數百分比越小,物體越小。

步驟十六:刪除無用的面片,就是這樣一款異形吊燈。噪波參數不同,最后出來的效果也會不同。如果想做比較含蓄的波浪感,前面噪波的參數可控制的小一點,反之,亦然。

?
(?本文素材來源于網絡,僅供學習分享,如侵權,請聯系刪除)
?